Linux 内核
本文不以 Linux 为目的,而以 "操作系统这一类系统如何成立" 为核心对象。Linux 只是一个足够成熟、足够复杂、足够工程化的实现载体。
一、操作系统的第一性原理
1. 操作系统解决的根本问题
从第一性原理出发,操作系统只解决三个问题:
- **有限硬件资源如何被安全、高效、公平地共享**
- **多个执行实体如何被统一组织、调度和切换**
- **隔离与复用如何同时成立**
所有内核机制,本质上都是这三点的不同展开。
2. 操作系统的四类稳定抽象
| 抽象类型 | 核心问题 | Linux 对应机制 |
|---|---|---|
| 执行抽象 | 谁在运行 | 进程 / 线程 |
| 资源抽象 | 能用什么 | 内存、文件、设备 |
| 控制抽象 | 何时运行 | 调度、中断、信号 |
| 隔离抽象 | 彼此不影响 | namespace / cgroup |
稳定知识 = 抽象本身不稳定知识 = 抽象在某个系统中的具体实现
二、从上电到内核:系统如何"被唤醒"
1. 启动链路的本质
启动过程不是"加载程序",而是一次 控制权逐级移交:
硬件 → 固件 → 引导器 → 内核 → 用户空间每一跳都解决一个问题:
| 阶段 | 解决的问题 |
|---|---|
| BIOS/UEFI | 硬件最小可用 |
| Bootloader | 找到并加载内核 |
| Kernel | 建立抽象世界 |
| init | 管理用户态秩序 |
2. 保护模式与分页的哲学意义
- **分段**:历史遗留的隔离尝试
- **分页**:现代操作系统真正的内存抽象基础
分页的本质不是"地址转换",而是 让所有进程"以为自己拥有完整内存"
三、执行抽象:进程、线程与系统调用
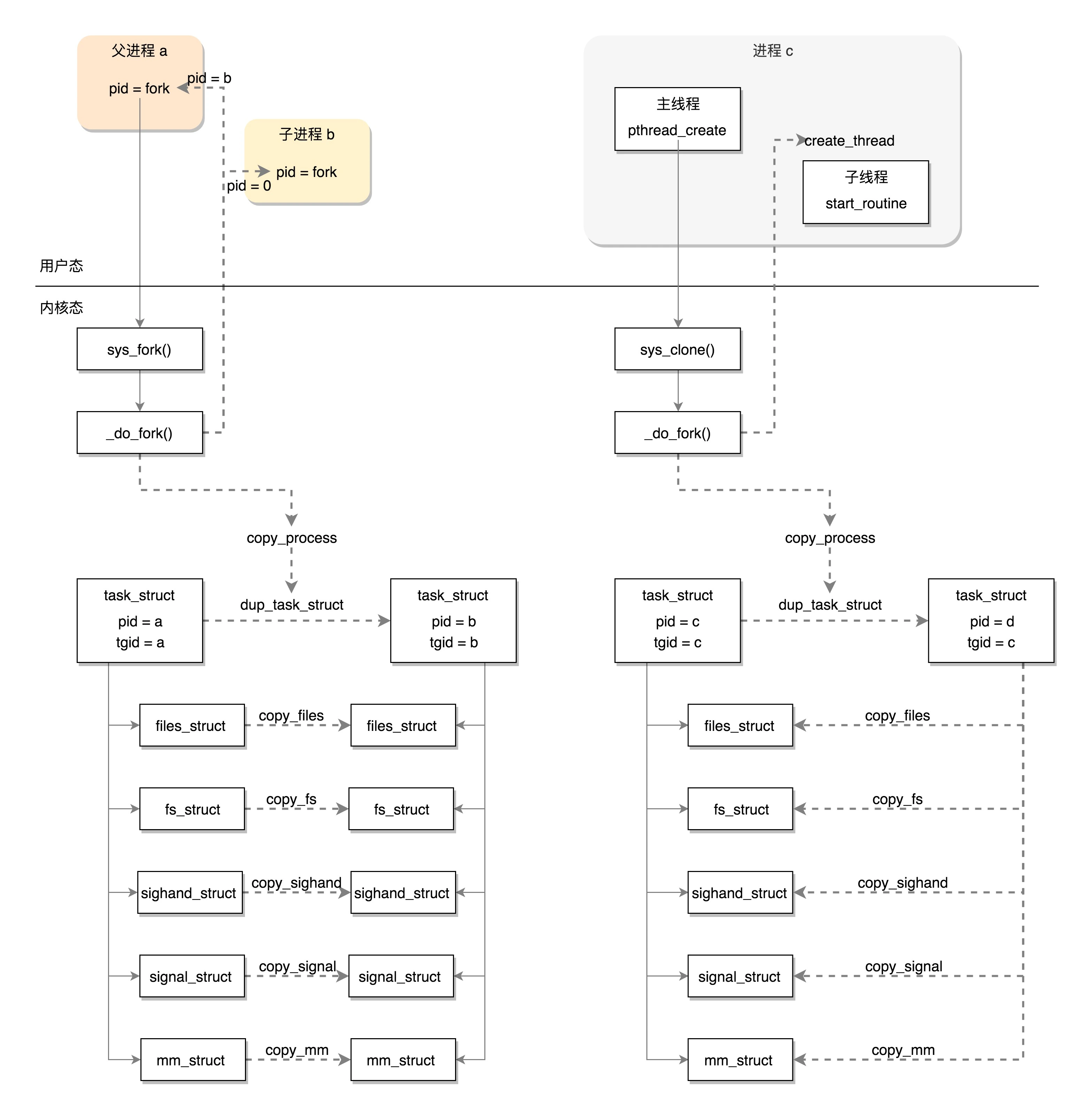
1. 进程的本质定义
进程 = 资源容器 + 执行上下文
- 资源:地址空间、文件、权限
- 执行:寄存器状态、内核栈、调度实体
线程只是:
共享资源的多个执行上下文
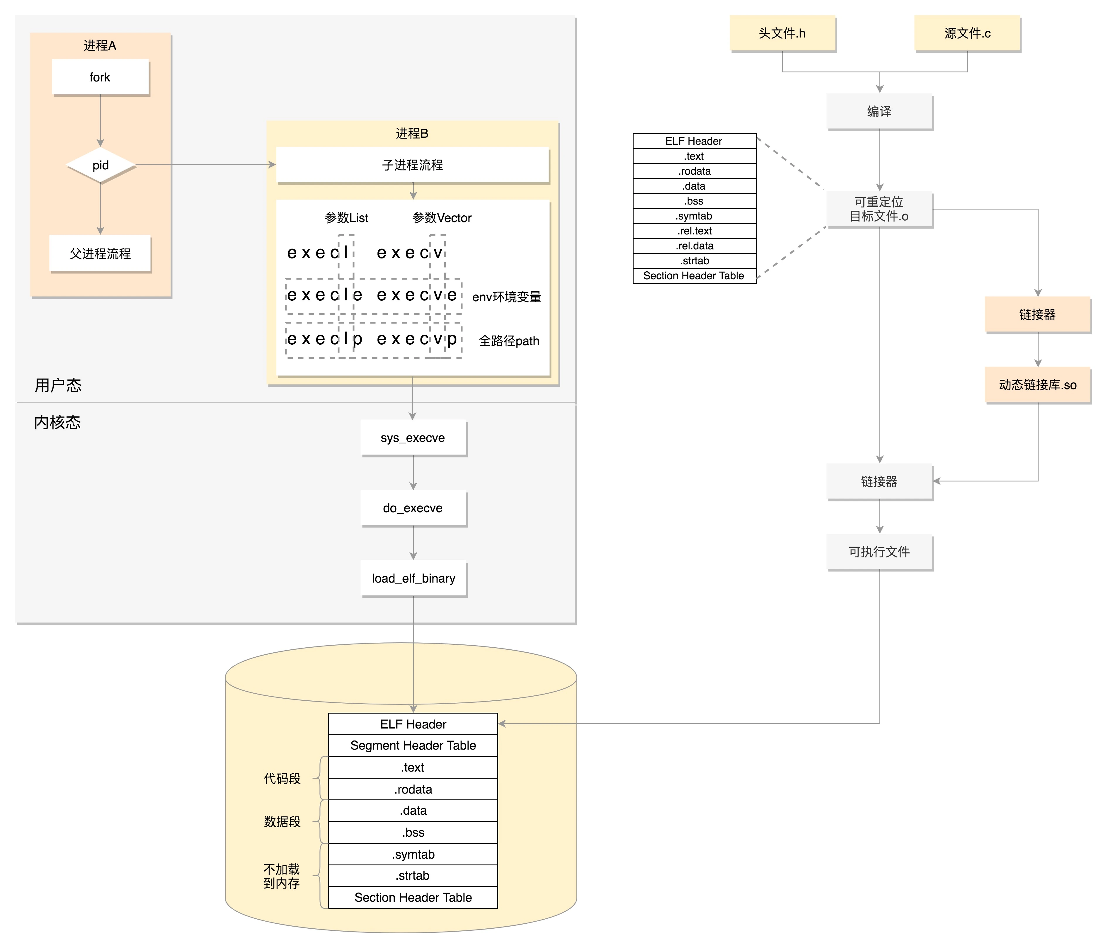
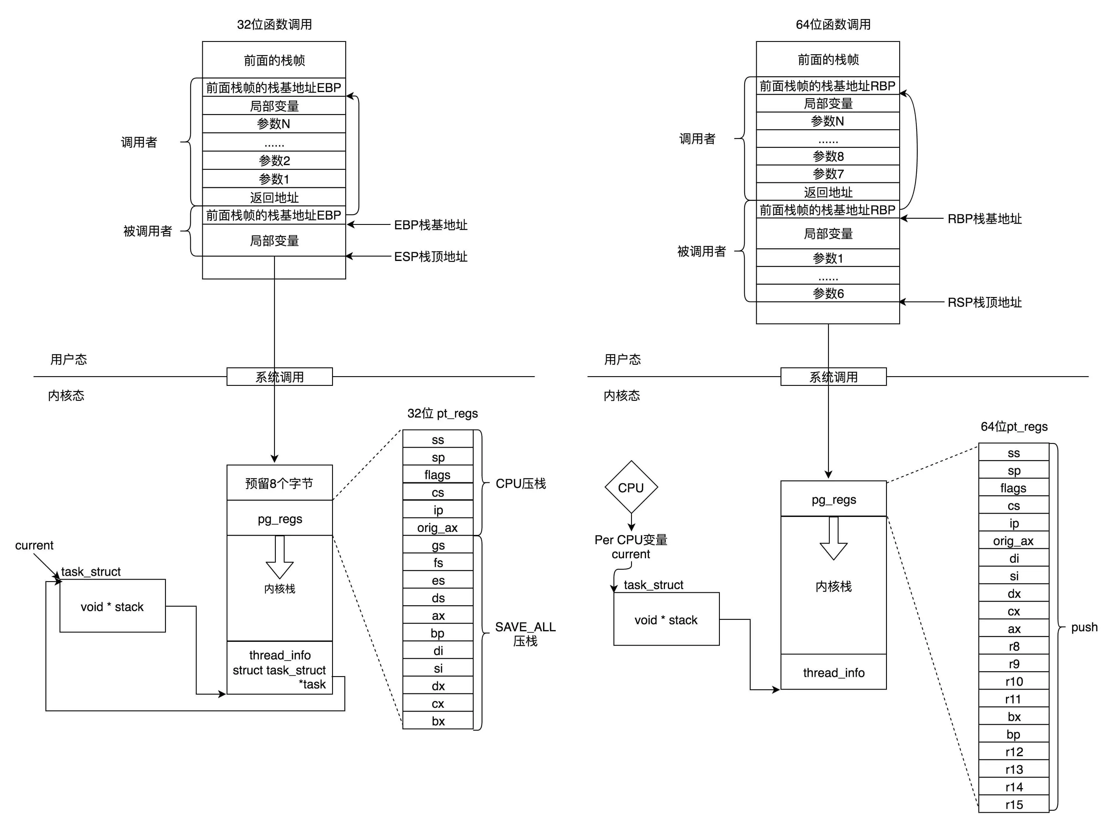
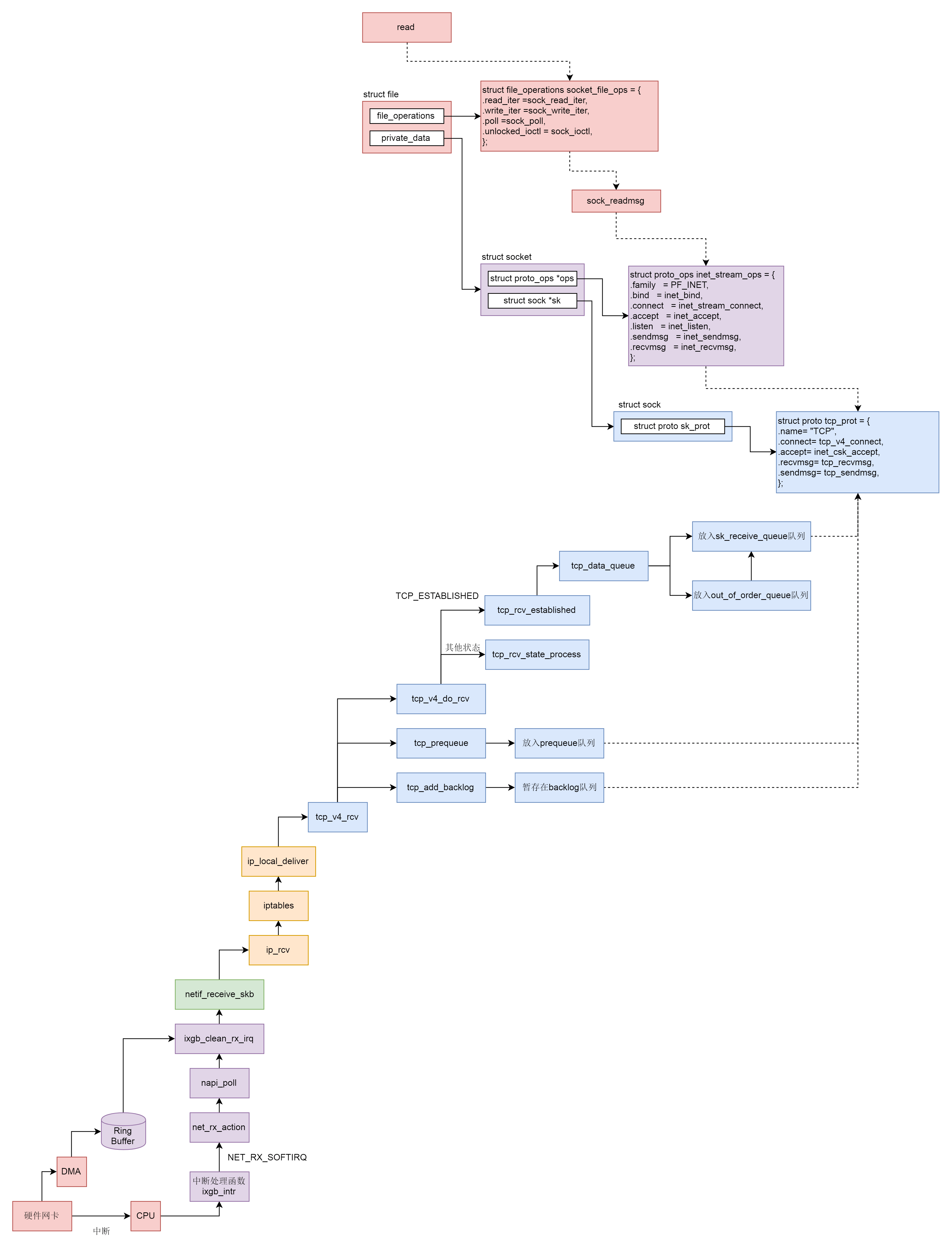
2. 系统调用的本质
系统调用不是 API,而是:
用户态 → 内核态的唯一合法越权通道
其核心目标:
- 改变特权级
- 保存 / 恢复上下文
- 保证安全边界
四、调度:时间这种资源如何被分配
1. 调度的第一性问题
CPU 时间是不可并行的稀缺资源
调度器解决的是:
- 公平 vs 实时
- 吞吐 vs 延迟
- 全局最优 vs 局部响应
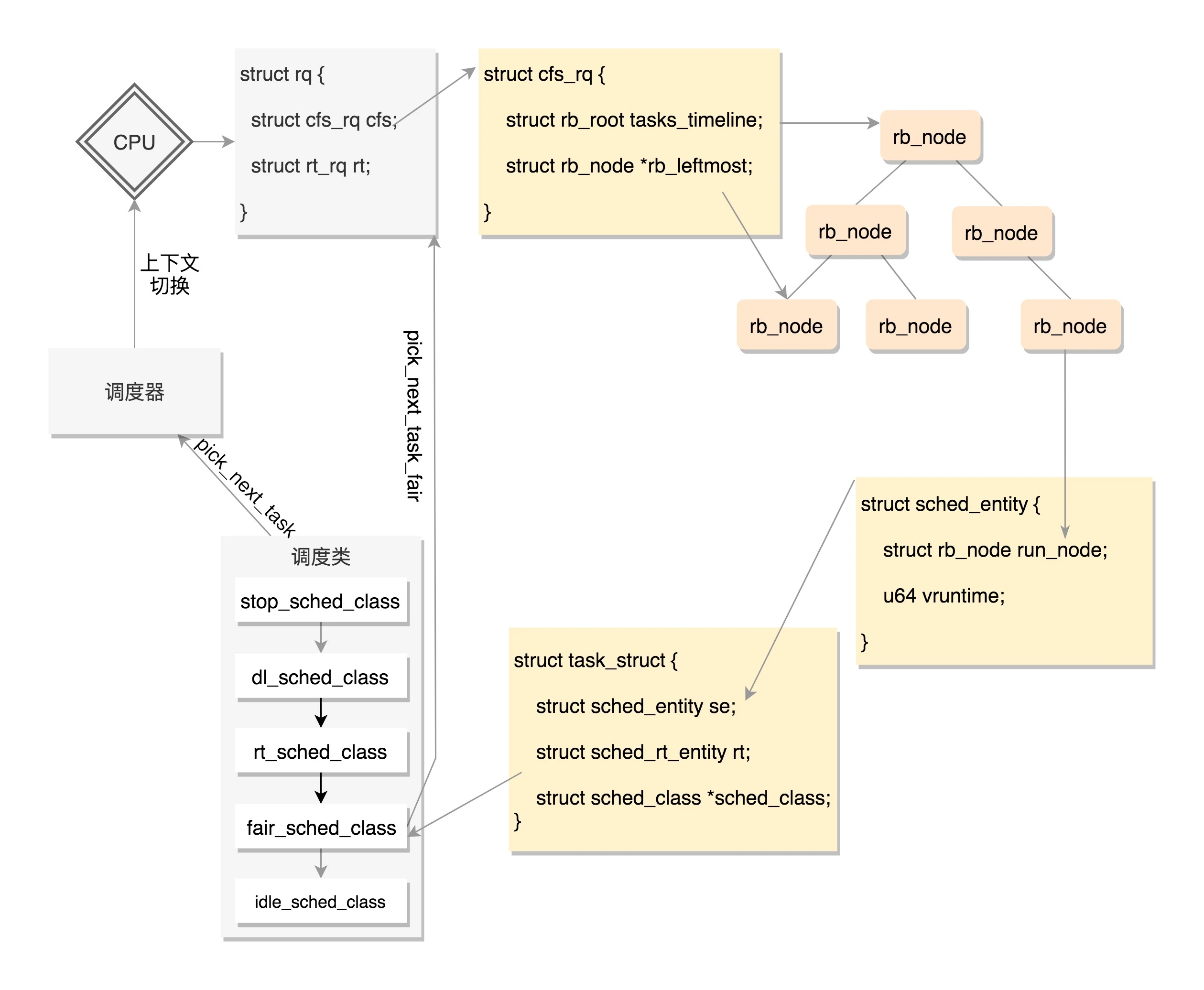
2. Linux 的调度哲学
Linux 将调度拆为两层:
| 层次 | 含义 |
|---|---|
| 策略 | 决定谁该优先 |
| 机制 | 如何高效切换 |
CFS 的核心思想是:
用虚拟时间逼近理想公平
而非时间片轮转。
3. 抢占与协作的统一
Linux 并非"抢占式 or 协作式",而是:
- **内核态谨慎抢占**
- **用户态可控抢占**
通过 TIF_NEED_RESCHED 延迟决策,保证系统稳定。
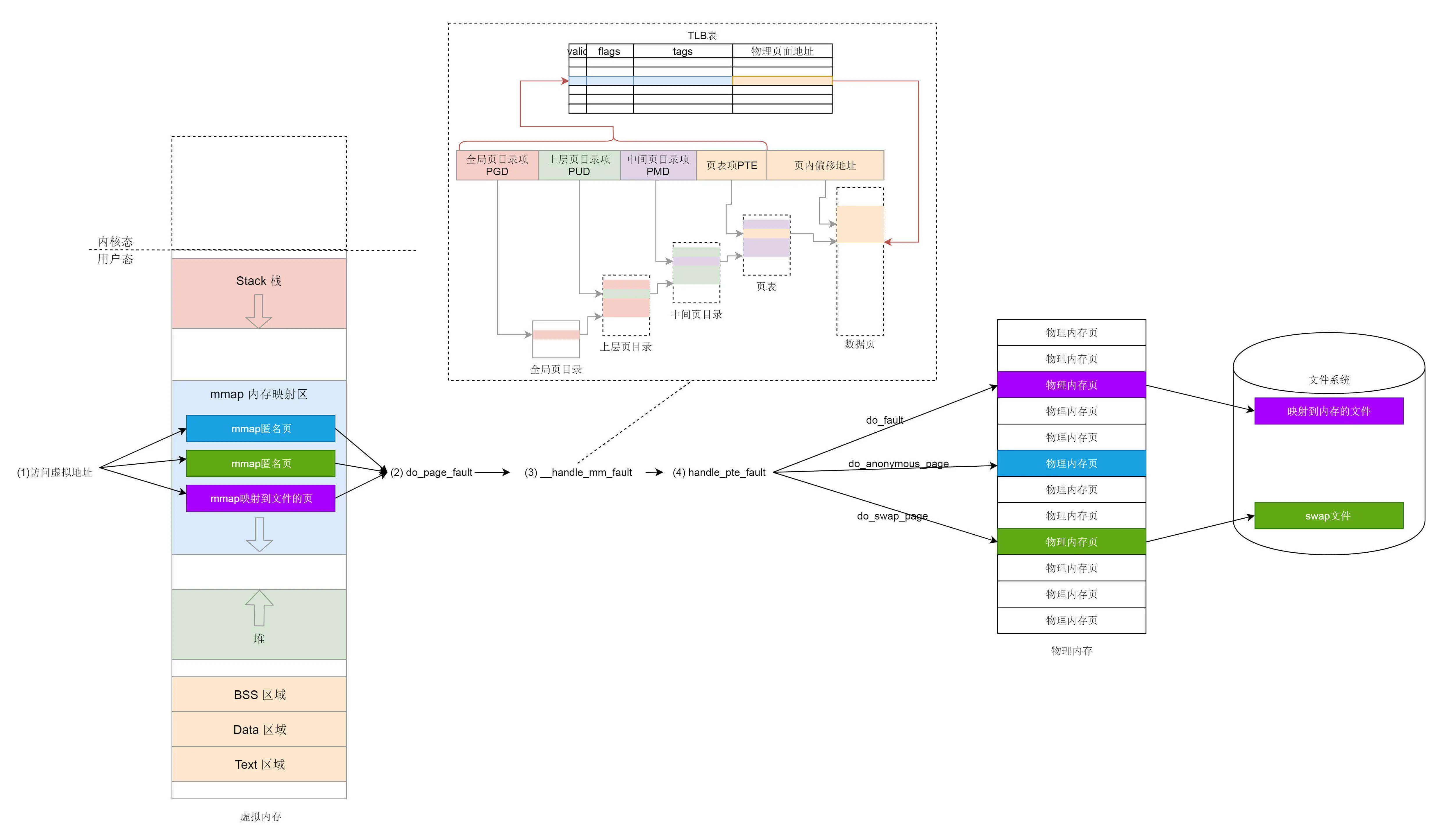
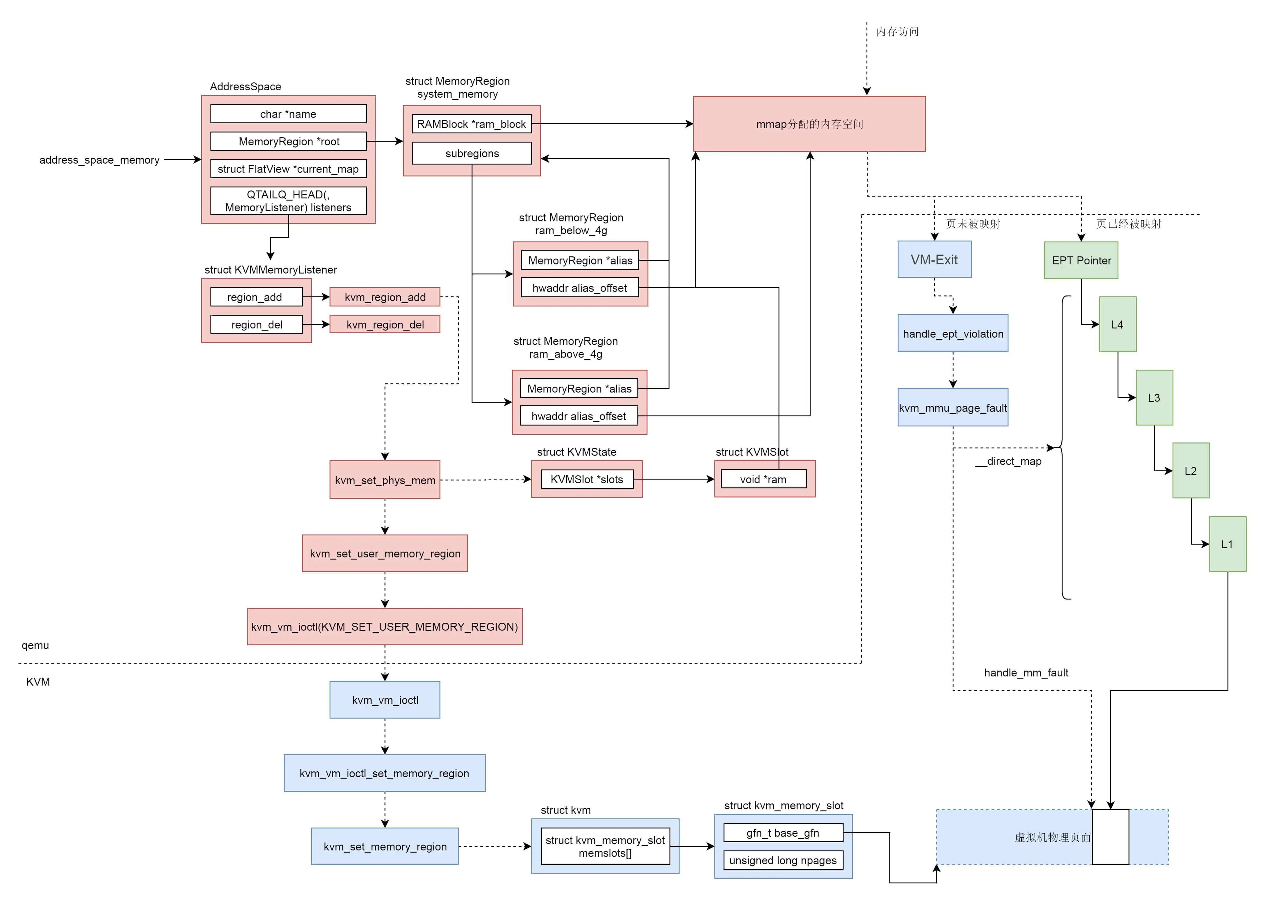
五、内存管理:制造"无限内存"的幻觉
1. 虚拟内存的本质
虚拟内存不是为了"大",而是为了:
- 隔离
- 延迟分配
- 地址稳定性
虚拟地址空间是进程级抽象,不是硬件事实
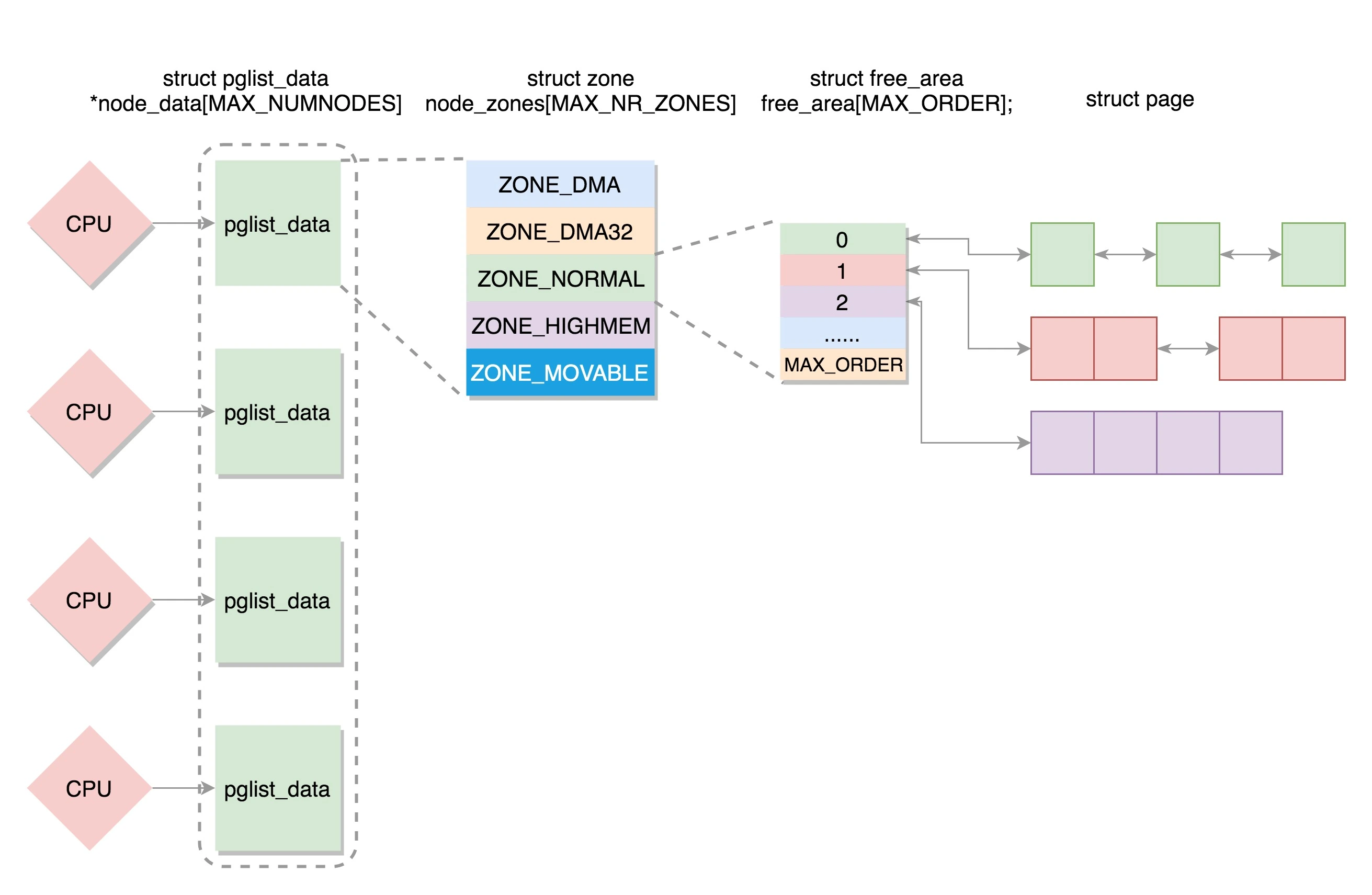
2. 三层内存模型
虚拟地址 → 物理页 → 实际内存- 伙伴系统:解决大块连续分配
- Slab/Slub:解决小对象高频分配
- mmap:统一内存与文件
3. kmalloc vs vmalloc 的设计取舍
- kmalloc:性能优先,物理连续
- vmalloc:灵活优先,TLB 代价
这是 性能换抽象能力 的典型权衡。
六、文件系统:"一切皆文件"的统一接口
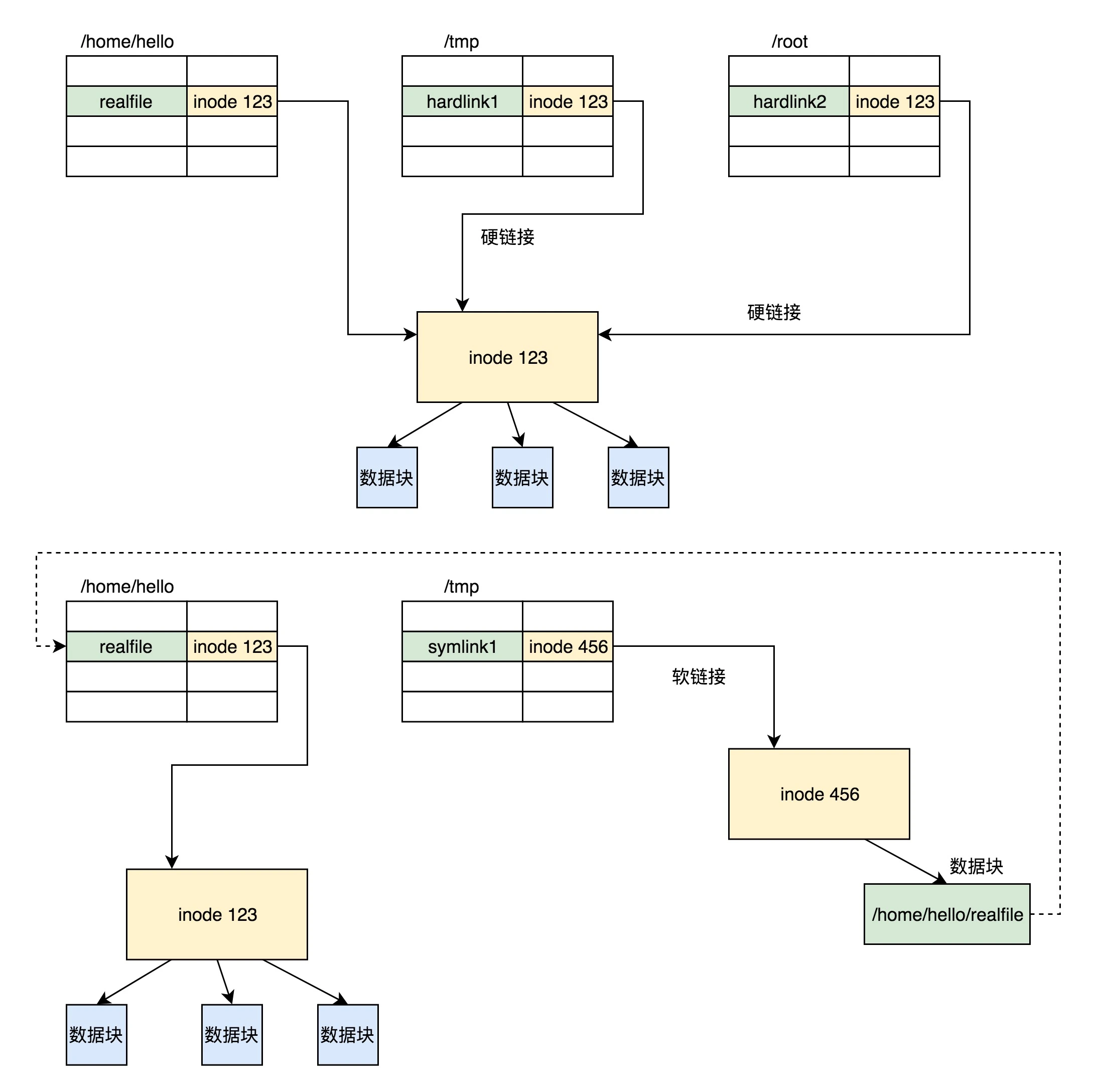
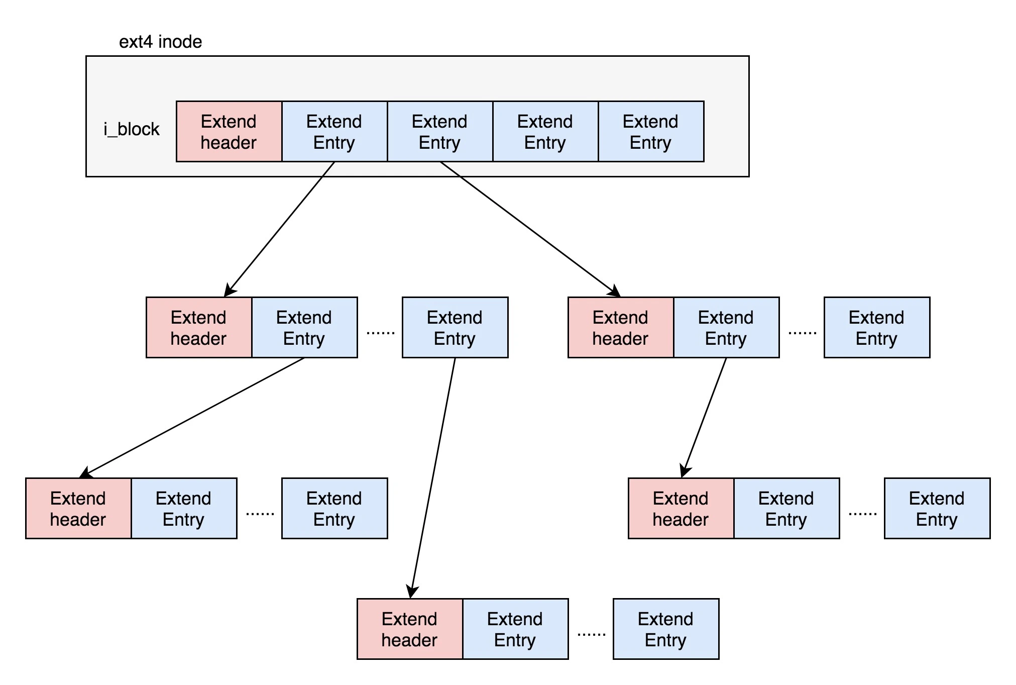
1. 文件的抽象本质
文件不是磁盘数据,而是:
顺序访问 + 持久化语义
inode 的存在意义:
- 元数据与数据解耦
- 支持链接与共享
2. VFS 的哲学高度
VFS 的作用不是"适配文件系统",而是:
统一一切 IO 的访问模型
因此:
- 设备是文件
- 网络是文件
- 管道是文件
七、IO 与设备:屏蔽硬件差异
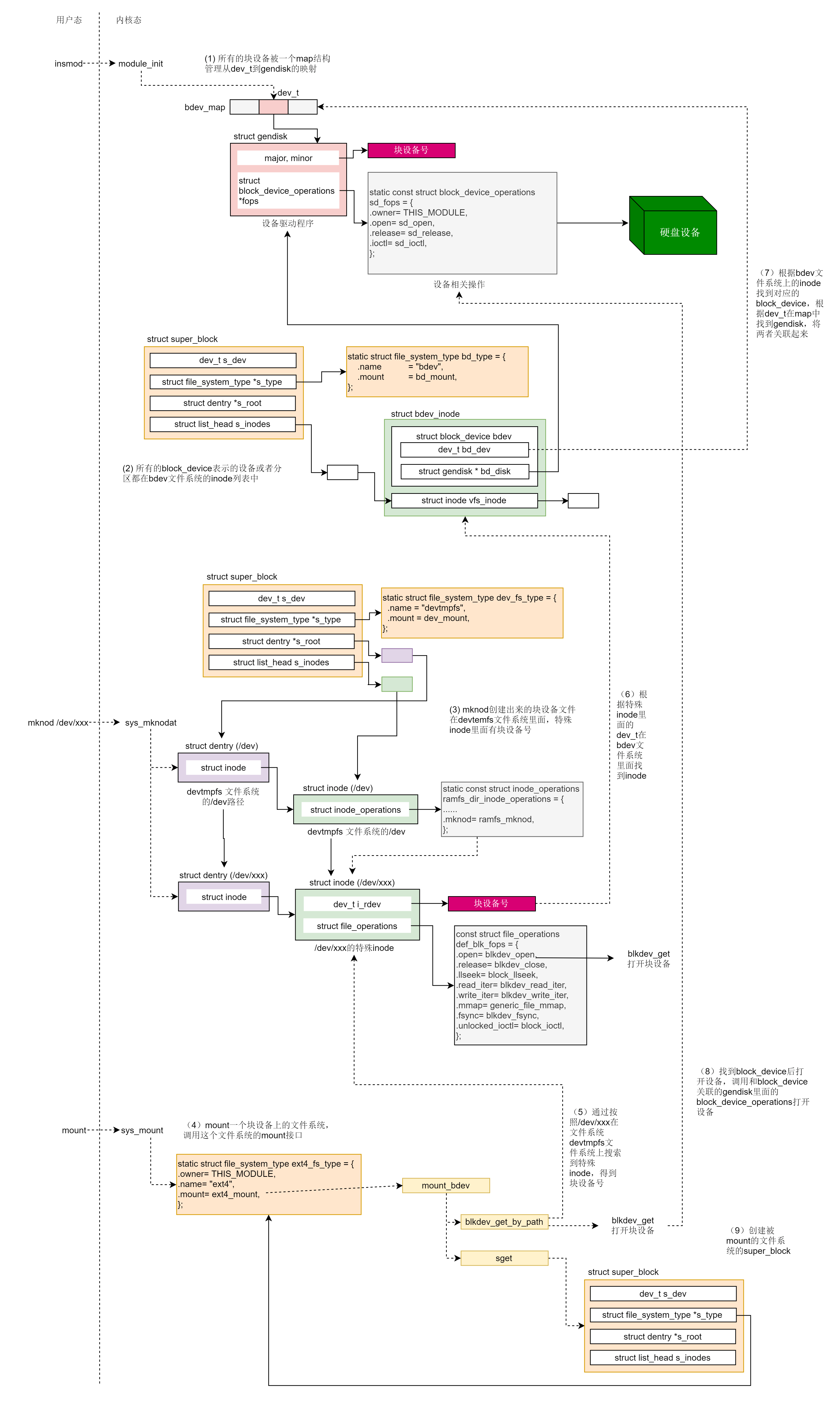
1. 字符设备 vs 块设备
| 类型 | 特点 |
|---|---|
| 字符设备 | 流式、不可寻址 |
| 块设备 | 随机访问、可缓存 |
Linux 用统一的文件接口,隐藏驱动差异。
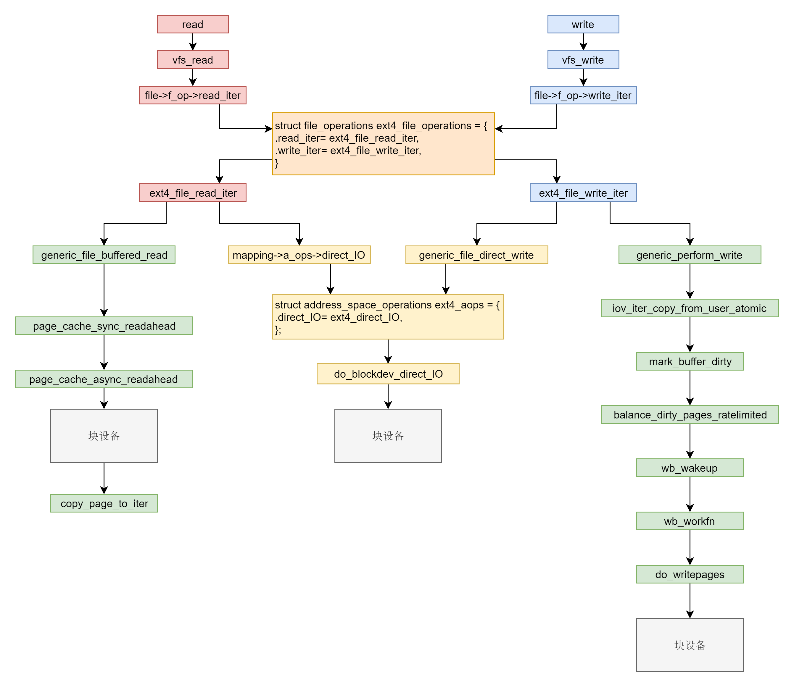
2. 缓存 IO 的本质
缓存 IO 本质是:
用内存换磁盘延迟
而 Direct IO 是:
应用自行承担一致性与性能责任
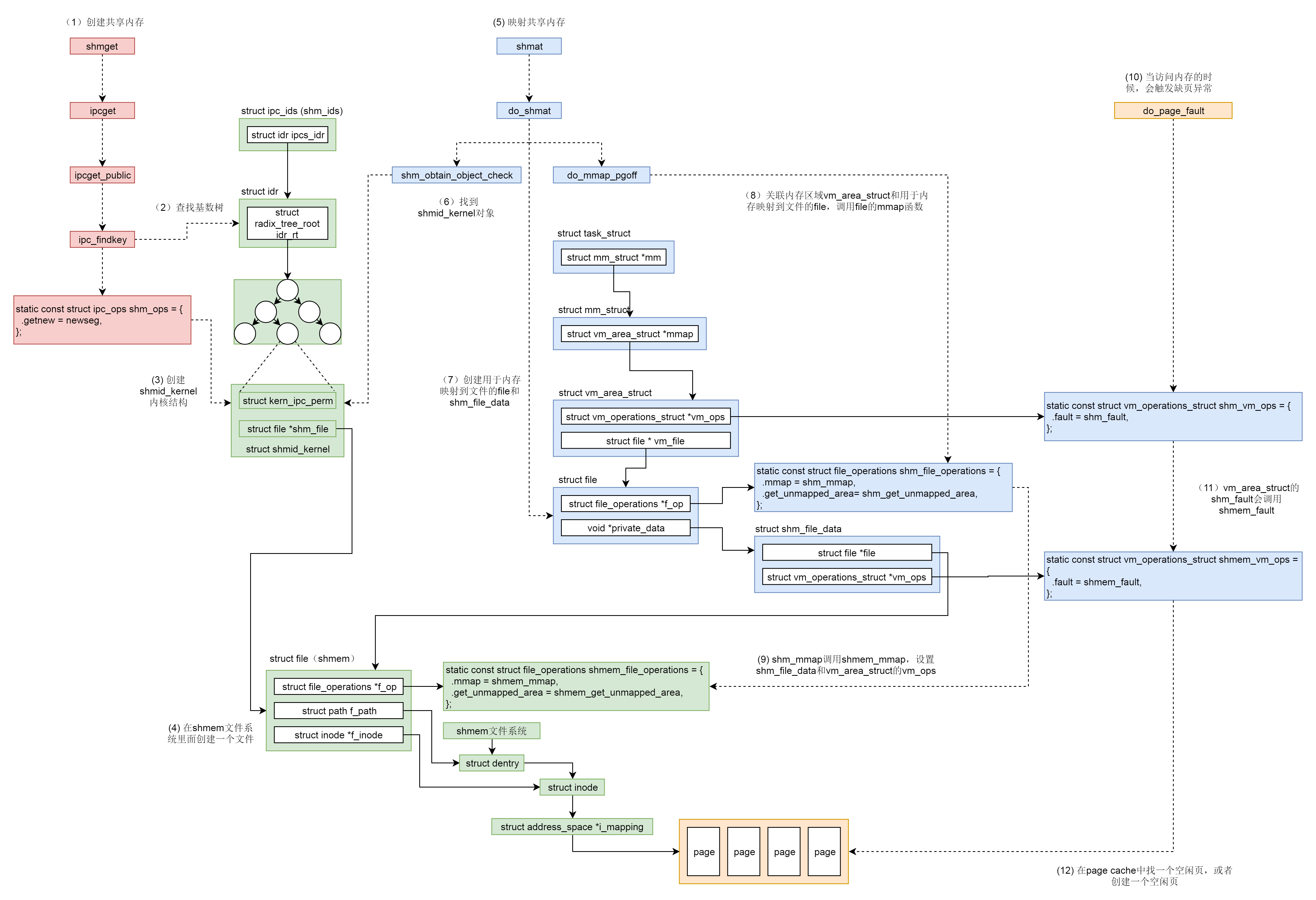
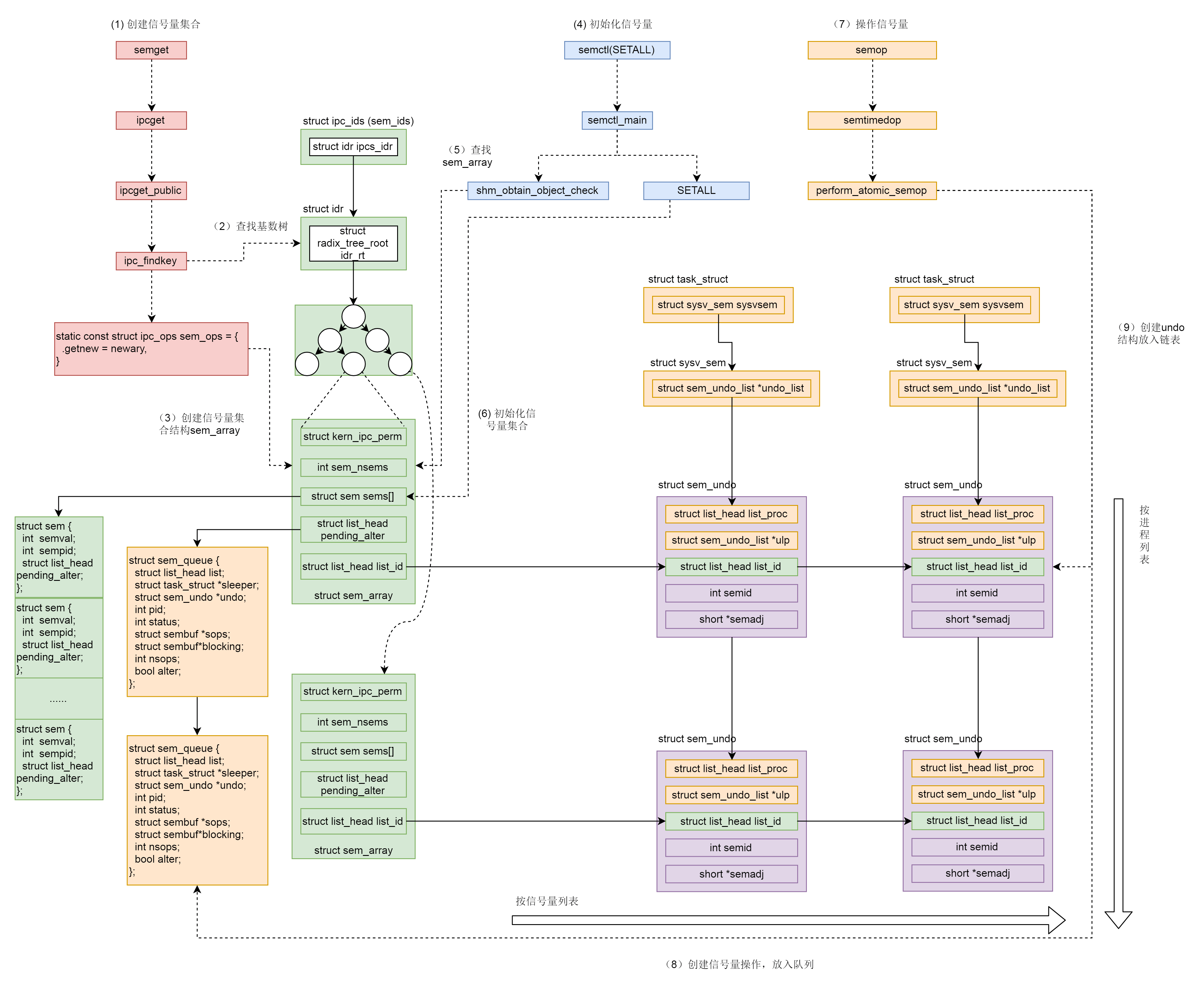
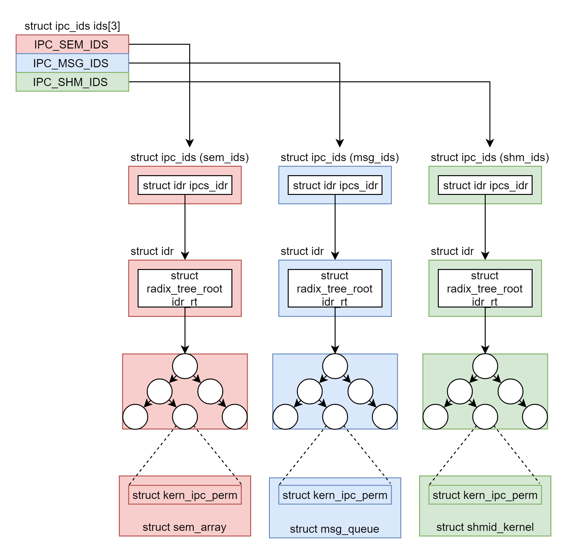
八、进程间通信:协作而非隔离
1. IPC 的三种抽象模型
| 模型 | 核心思想 |
|---|---|
| 消息 | 拷贝换安全 |
| 共享内存 | 性能换复杂度 |
| 信号量 | 协调而非传输 |
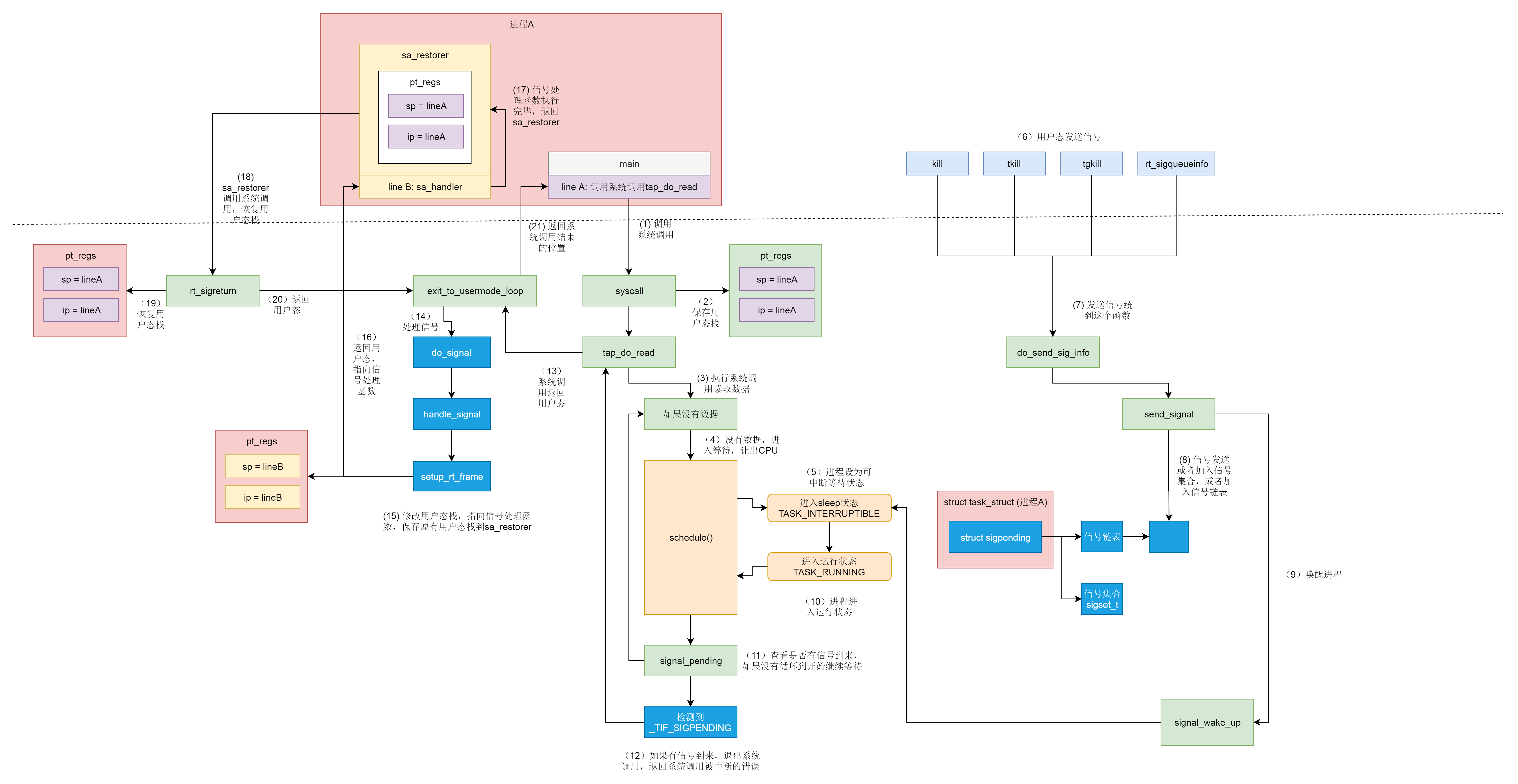
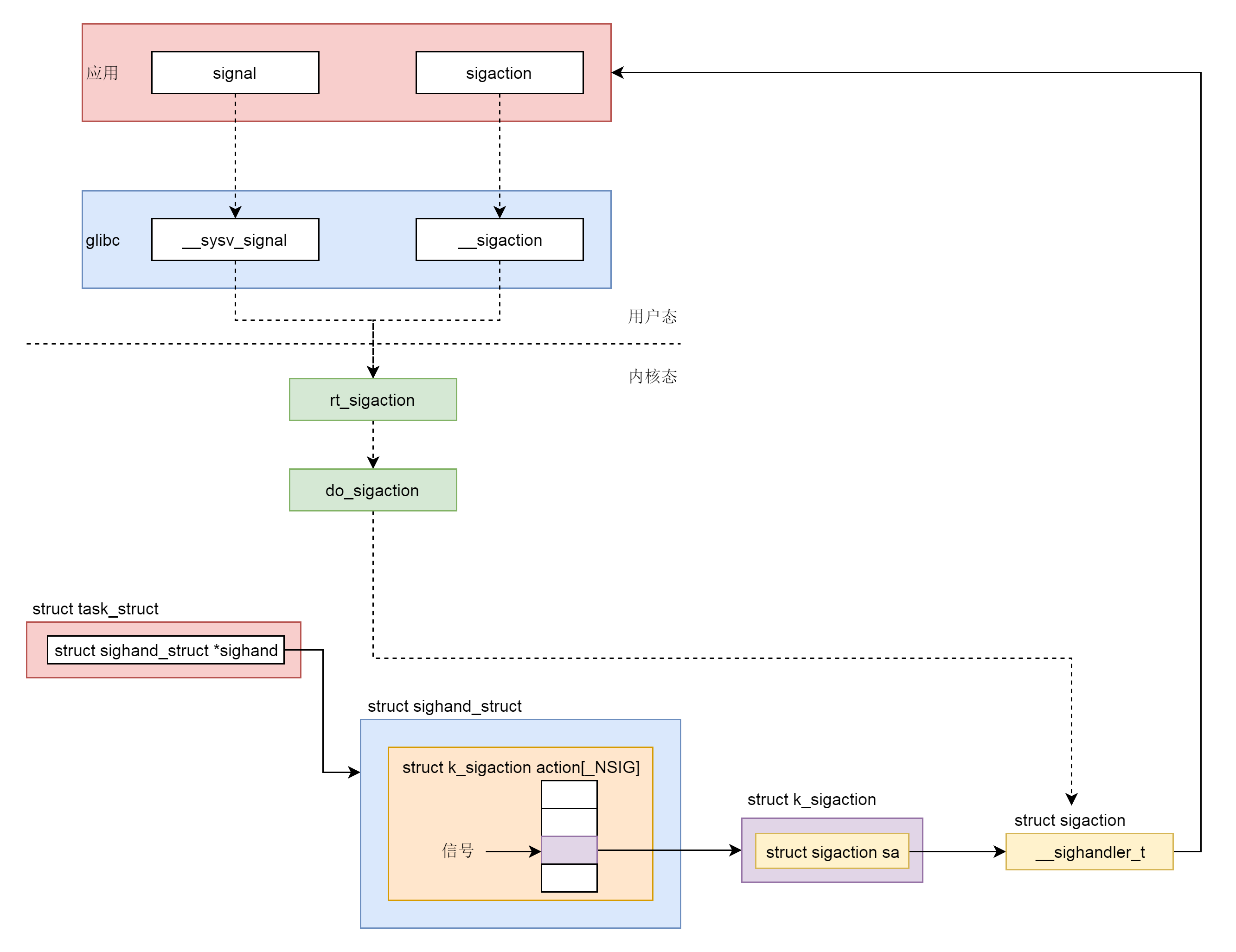
2. 信号的哲学意义
信号不是 IPC,而是:
异步控制流注入机制
类似于"软中断"。
九、网络系统:内核中的分布式系统
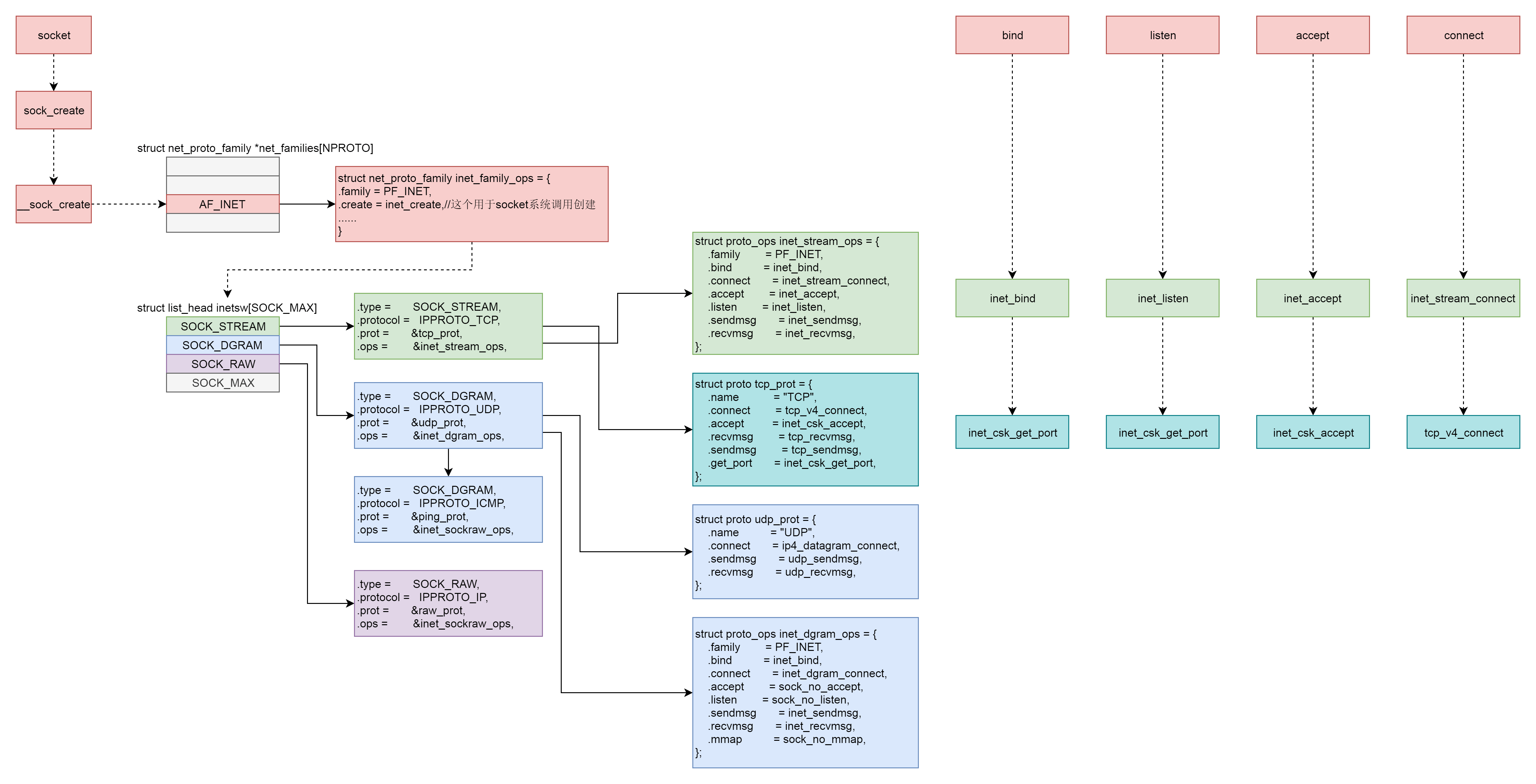
1. Socket 的本质
Socket 是:
进程视角下的网络抽象
统一了:
- 本地通信
- 网络通信
- 不同协议栈
2. NAPI 的设计思想
中断 + 轮询的混合模型
这是高性能系统中典型的:
- 峰值用中断
- 稳态用轮询
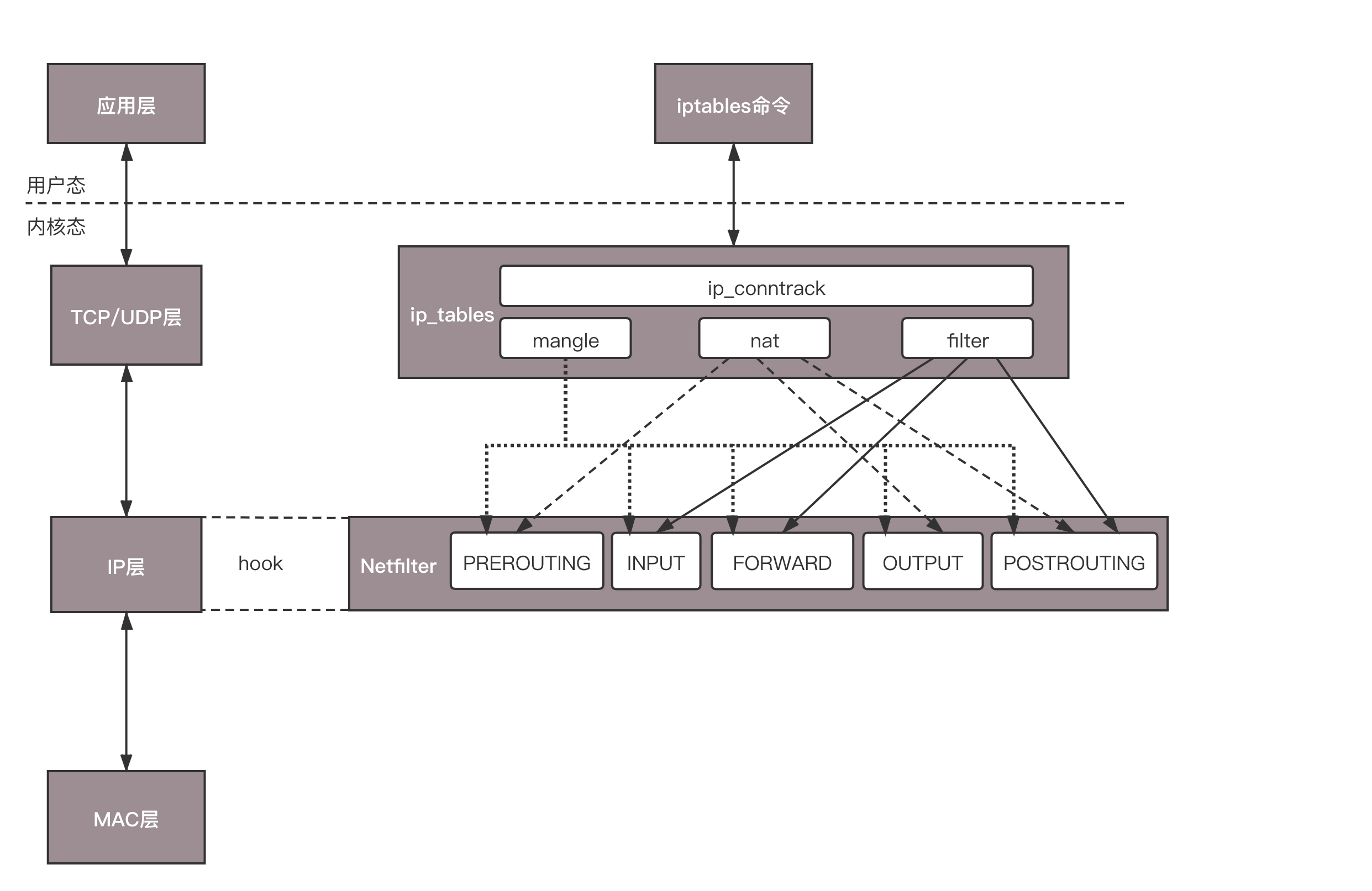
3. Netfilter 的架构哲学
Netfilter 不是防火墙,而是:
内核数据路径上的可插脱控制点
十、虚拟化与容器:隔离的两种路径
1. 虚拟化的本质
虚拟化解决的是:
"骗操作系统"
通过硬件辅助,让 Guest OS 以为自己独占硬件。
2. 容器的本质
容器解决的是:
"骗进程"
通过 namespace + cgroup:
- namespace:视图隔离
- cgroup:资源限制
3. namespace 与 cgroup 的正交关系
| 维度 | namespace | cgroup |
|---|---|---|
| 看见什么 | 是 | 否 |
| 能用多少 | 否 | 是 |
十一、Linux 内核的整体架构总结
可以将 Linux 内核理解为:
一个围绕资源抽象、执行调度与隔离机制构建的通用系统内核
它的成功不在于:
- API 多
- 实现复杂
而在于:
- 抽象稳定
- 机制可组合
- 策略可演进
结语:从 Linux 到一切复杂系统
当你真正理解这套体系后,你学到的已经不是 Linux,而是:
- JVM
- Kubernetes
- 分布式调度系统
- 云操作系统
都会不断出现 "似曾相识的结构"。
关联内容(自动生成)
- [/操作系统/进程与线程.html](/操作系统/进程与线程.html) 详细阐述了进程与线程的概念,与本文中"执行抽象"和"调度"部分密切相关
- [/操作系统/内存管理.html](/操作系统/内存管理.html) 深入探讨了内存管理机制,与本文"虚拟内存"部分形成互补
- [/操作系统/文件管理.html](/操作系统/文件管理.html) 详细介绍了文件系统原理,与本文"一切皆文件"的统一接口思想相呼应
- [/操作系统/虚拟化.html](/操作系统/虚拟化.html) 深入解析了虚拟化技术,与本文"虚拟化与容器"章节内容相关
- [/操作系统/linux/Linux.html](/操作系统/linux/Linux.html) 作为Linux专题的总览,与本文内核部分形成整体与部分的关系
- [/操作系统/容器化.html](/操作系统/容器化.html) 详细介绍了容器技术,与本文"容器的本质"章节内容相关
- [/计算机系统/在系统上运行程序/异常控制流.html](/计算机系统/在系统上运行程序/异常控制流.html) 深入讲解了异常控制流机制,与本文"中断"和"信号"部分密切相关
- [/计算机网络/Linux虚拟化.html](/计算机网络/Linux虚拟化.html) 介绍了Linux网络虚拟化技术,与本文"网络系统"章节中的网络虚拟化部分相关
- [/软件工程/架构/系统设计/分布式/分布式系统.html](/软件工程/架构/系统设计/分布式/分布式系统.html) 探讨了分布式系统设计,与本文末尾提到的分布式调度系统概念相关
- [/编程语言/JAVA/JVM/JVM.html](/编程语言/JAVA/JVM/JVM.html) 详细介绍了JVM架构,与本文结尾提到的JVM结构相似性概念相关